“数据一致”一般指的是:缓存中有数据,缓存的数据值 = 数据库中的值。
但根据缓存中是有数据为依据,则”一致“可以包含两种情况:
”数据不一致“:缓存的数据值 ≠ 数据库中的值;缓存或者数据库中存在旧值,导致其他线程读到旧数据
根据是否接收写请求,可以把缓存分成读写缓存和只读缓存。
只读缓存:只在缓存进行数据查找,即使用 “更新数据库+删除缓存” 策略;
读写缓存:需要在缓存中对数据进行增删改查,即使用 “更新数据库+更新缓存”策略。
只读缓存:新增数据时,直接写入数据库;更新(修改/删除)数据时,先删除缓存。 后续,访问这些增删改的数据时,会发生缓存缺失,进而查询数据库,更新缓存。


在更新数据的过程中,可能会有如下问题:
因此,要想达到数据一致性,需要保证两点:
接下来,我们针对有/无并发场景,进行分析并使用不同的策略。
无并发请求下,在更新数据库和删除缓存值的过程中,因为操作被拆分成两步,那么就很有可能存在“步骤 1 成功,步骤 2 失败” 的情况发生(由于单线程中步骤 1 和步骤 2 是串行执行的,不太可能会发生 “步骤 2 成功,步骤 1 失败” 的情况)。
(1) 先删除缓存,再更新数据库

(2) 先更新数据库,再删除缓存


解决策略:
a.消息队列+异步重试
无论使用哪一种执行时序,可以在执行步骤 1 时,将步骤 2 的请求写入消息队列,当步骤 2 失败时,就可以使用重试策略,对失败操作进行 “补偿”。

具体步骤如下:
b.订阅 Binlog 变更日志
不管用 MQ/Canal 或者 MQ+Canal 的策略来异步更新缓存,对整个更新服务的数据可靠性和实时性要求都比较高,如果产生数据丢失或者更新延时情况,会造成 MySQL 和 Redis 中的数据不一致。因此,使用这种策略时,需要考虑出现不同步问题时的降级或补偿方案。
使用以上策略后,可以保证在单线程/无并发场景下的数据一致性。但是,在高并发场景下,由于数据库层面的读写并发,会引发的数据库与缓存数据不一致的问题(本质是后发生的读请求先返回了)
(1) 先删除缓存,再更新数据库
假设线程 A 删除缓存值后,由于网络延迟等原因导致未及更新数据库,而此时,线程 B 开始读取数据时会发现缓存缺失,进而去查询数据库。而当线程 B 从数据库读取完数据、更新了缓存后,线程 A 才开始更新数据库,此时,会导致缓存中的数据是旧值,而数据库中的是最新值,产生“数据不一致”。其本质就是,本应后发生的“B 线程-读请求” 先于 “A 线程-写请求” 执行并返回了。

或者

解决策略:
a.设置缓存过期时间 + 延时双删
通过设置缓存过期时间,若发生上述淘汰缓存失败的情况,则在缓存过期后,读请求仍然可以从 DB 中读取最新数据并更新缓存,可减小数据不一致的影响范围。虽然在一定时间范围内数据有差异,但可以保证数据的最终一致性。
此外,还可以通过延时双删进行保障:在线程 A 更新完数据库值以后,让它先 sleep 一小段时间,确保线程 B 能够先从数据库读取数据,再把缺失的数据写入缓存,然后,线程 A 再进行删除。后续,其它线程读取数据时,发现缓存缺失,会从数据库中读取最新值。
redis.delKey(X)
db.update(X)
Thread.sleep(N)
redis.delKey(X)
sleep 时间:在业务程序运行的时候,统计下线程读数据和写缓存的操作时间,以此为基础来进行估算

注意:如果难以接受 sleep 这种写法,可以使用延时队列进行替代。
先删除缓存值再更新数据库,有可能导致请求因缓存缺失而访问数据库,给数据库带来压力,也就是缓存穿透的问题。针对缓存穿透问题,可以用缓存空结果、布隆过滤器进行解决。
(2) 先更新数据库,再删除缓存
如果线程 A 更新了数据库中的值,但还没来得及删除缓存值,线程 B 就开始读取数据了,那么此时,线程 B 查询缓存时,发现缓存命中,就会直接从缓存中读取旧值。其本质也是,本应后发生的“B 线程-读请求” 先于 “A 线程-删除缓存” 执行并返回了。

或者,在”先更新数据库,再删除缓存”方案下,“读写分离 + 主从库延迟”也会导致不一致:

解决方案:
a.延迟消息
凭借经验发送「延迟消息」到队列中,延迟删除缓存,同时也要控制主从库延迟,尽可能降低不一致发生的概率
b.订阅 binlog,异步删除
通过数据库的 binlog 来异步淘汰 key,利用工具(canal)将 binlog 日志采集发送到 MQ 中,然后通过 ACK 机制确认处理删除缓存。
c.删除消息写入数据库
通过比对数据库中的数据,进行删除确认 先更新数据库再删除缓存,有可能导致请求因缓存缺失而访问数据库,给数据库带来压力,也就是缓存穿透的问题。针对缓存穿透问题,可以用缓存空结果、布隆过滤器进行解决。
d.加锁
更新数据时,加写锁;查询数据时,加读锁 保证两步操作的“原子性”,使得操作可以串行执行。“原子性”的本质是什么?不可分割只是外在表现,其本质是多个资源间有一致性的要求,操作的中间状态对外不可见。

建议:
优先使用“先更新数据库再删除缓存”的执行时序,原因主要有两个:
读写缓存:增删改在缓存中进行,并采取相应的回写策略,同步数据到数据库中
一致性:同步直写 > 异步回写 因此,对于读写缓存,要保持数据强一致性的主要思路是:利用同步直写 同步直写也存在两个操作的时序问题:更新数据库和更新缓存

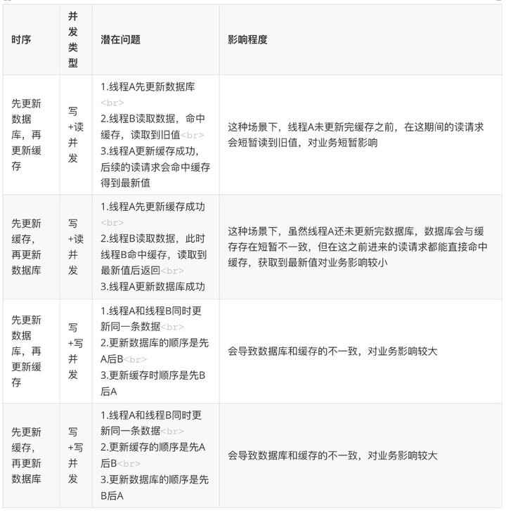
有四种场景会造成数据不一致:

针对场景 1 和 2 的解决方案是:保存请求对缓存的读取记录,延时消息比较,发现不一致后,做业务补偿 针对场景 3 和 4 的解决方案是:对于写请求,需要配合分布式锁使用。写请求进来时,针对同一个资源的修改操作,先加分布式锁,保证同一时间只有一个线程去更新数据库和缓存;没有拿到锁的线程把操作放入到队列中,延时处理。用这种方式保证多个线程操作同一资源的顺序性,以此保证一致性。

其中,分布式锁的实现可以使用以下策略:

上述策略只能保证数据的最终一致性。 要想做到强一致,最常见的方案是 2PC、3PC、Paxos、Raft 这类一致性协议,但它们的性能往往比较差,而且这些方案也比较复杂,还要考虑各种容错问题。 如果业务层要求必须读取数据的强一致性,可以采取以下策略:
(1)暂存并发读请求
在更新数据库时,先在 Redis 缓存客户端暂存并发读请求,等数据库更新完、缓存值删除后,再读取数据,从而保证数据一致性。
(2)串行化
读写请求入队列,工作线程从队列中取任务来依次执行
(3)使用 Redis 分布式读写锁
将淘汰缓存与更新库表放入同一把写锁中,与其它读请求互斥,防止其间产生旧数据。读写互斥、写写互斥、读读共享,可满足读多写少的场景数据一致,也保证了并发性。并根据逻辑平均运行时间、响应超时时间来确定过期时间。
public void write() {
Lock writeLock = redis.getWriteLock(lockKey);
writeLock.lock();
try {
redis.delete(key);
db.update(record);
} finally {
writeLock.unlock();
}
}
public void read() {
if (caching) {
return;
}
// no cache
Lock readLock = redis.getReadLock(lockKey);
readLock.lock();
try {
record = db.get();
} finally {
readLock.unlock();
}
redis.set(key, record);
}

针对读写缓存时:同步直写,更新数据库+更新缓存

针对只读缓存时:更新数据库+删除缓存

较为通用的一致性策略拟定:
在并发场景下,使用 “更新数据库 + 更新缓存” 需要用分布式锁保证缓存和数据一致性,且可能存在”缓存资源浪费“和”机器性能浪费“的情况;一般推荐使用 “更新数据库 + 删除缓存” 的方案。如果根据需要,热点数据较多,可以使用 “更新数据库 + 更新缓存” 策略。
在 “更新数据库 + 删除缓存” 的方案中,推荐使用推荐用 “先更新数据库,再删除缓存” 策略,因为先删除缓存可能会导致大量请求落到数据库,而且延迟双删的时间很难评估。 在 “先更新数据库,再删除缓存” 策略中,可以使用“消息队列+重试机制” 的方案保证缓存的删除。 并通过 “订阅 binlog” 进行缓存比对,加上一层保障。
此外,需要通过初始化缓存预热、多数据源触发、延迟消息比对等策略进行辅助和补偿。 【多种数据更新触发源:定时任务扫描,业务系统 MQ、binlog 变更 MQ,相互之间作为互补来保证数据不会漏更新】
(1) k-v 大小的合理设置
Redis key 大小设计: 由于网络的一次传输 MTU 最大为 1500 字节,所以为了保证高效的性能,建议单个 k-v 大小不超过 1KB,一次网络传输就能完成,避免多次网络交互;k-v 是越小性能越好 Redis 热 key:(1) 当业务遇到单个读热 key,通过增加副本来提高读能力或是用 hashtag 把 key 存多份在多个分片中;(2)当业务遇到单个写热 key,需业务拆分这个 key 的功能,属于设计不合理- 当业务遇到热分片,即多个热 key 在同一个分片上导致单分片 cpu 高,可通过 hashtag 方式打散
[引自腾讯云技术分享]
(2 )避免其他问题导致缓存服务器崩溃,进而简直导致数据一致性策略失效 缓存穿透、缓存击穿、缓存雪崩、机器故障等问题

(3)方案选定的思路
© 2019 - 2023 Liangliang Lee. Powered by gin and hexo-theme-book.